This website works better with JavaScript.
Explore
Help
Sign In
gitlab
/
EVA_Lernsituation
Watch
1
Star
0
Fork
You've already forked EVA_Lernsituation
0
Code
Issues
Pull Requests
Releases
Wiki
Activity
You can not select more than 25 topics
Topics must start with a letter or number, can include dashes ('-') and can be up to 35 characters long.
88
Commits
10
Branches
0
Tags
26 MiB
Tree:
582a5808cd
develop
f/2-backend-asp-net-core-initialisieren
f/formular-aufnahmeantrag
f/frontend-dozenten-uebersicht
f/frontend-login
f/raum-bearbeiten
f/raum-übersicht
f/react-grundstruktur
master
patch-1
Branches
Tags
${ item.name }
Create tag
${ searchTerm }
Create branch
${ searchTerm }
from '582a5808cd'
${ noResults }
EVA_Lernsituation
/
_Dokumente
/
Ausgearbeitete Dokumente
/
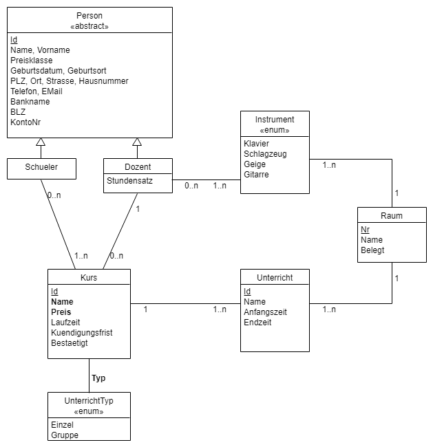
EVA ERD Umletino.png
36 KiB
Raw
History